MG电子
感激您!迎接惠临MG电子官网网站
搜索
设为首页
·
参与珍藏
English
走进MG电子
企业简介
组织机构
企业资质
重要荣誉
联系MG电子
集团资讯
MG电子新闻
通知布告
视频展播
党群文化
集团党建
使佝专栏
集团文化
社会责任
文化艺苑
国内市场
市场布局
主交易务
多元业务
精品工程
海表世界
业务概述
海表布局
国际工程
海表风采
趣味百科
进建大讲堂
人力资源
人才战术
教育培训
人才招聘
OA登录
科技创新
行业尺度
科技成就
技术互换
项目治理
电子招标
集团资讯
MG电子新闻
通知布告
视频展播
通知布告
当前地位:
首页
>>
集团资讯
>>
通知布告
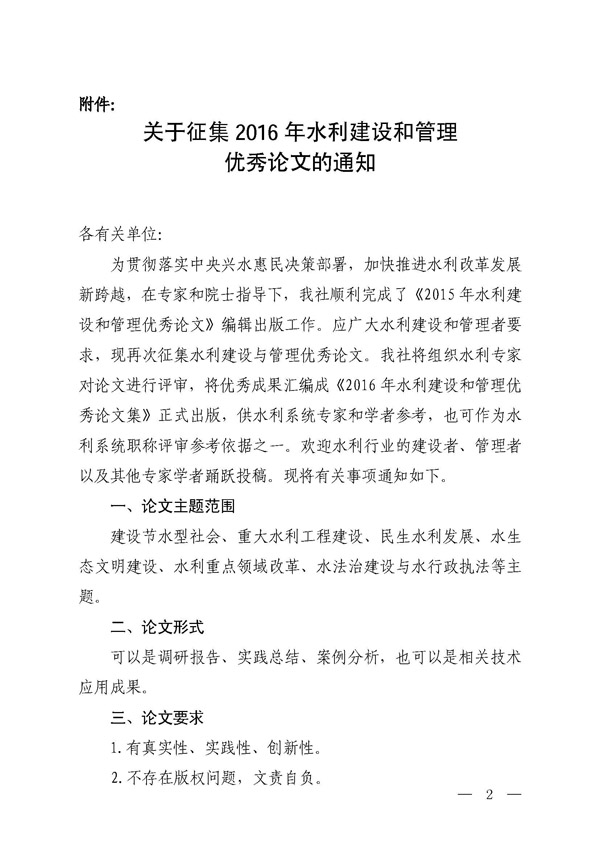
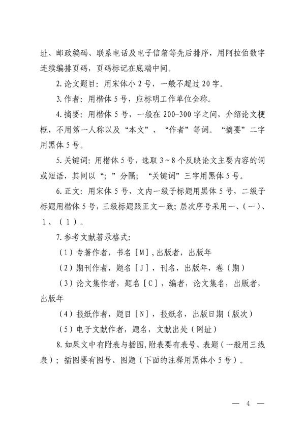
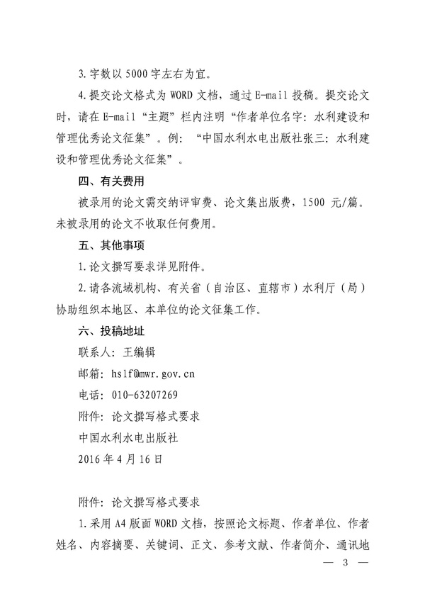
转发征集2016年水利建设和治理优良论文的通知
颁布功夫:2016-04-29
起源:
浏览量:
MG电子 2009版权所有 赣ICP备18002566号-1 赣公网安备 36012102000286号
地 址:江西省南昌县江西千亿构筑科技产业园32号
服务热线: 0791-86829368 联系单元:MG电子
技术支持 珠峰科技 网络安全网 互联同盟
江西水建公家号
【网站地图】